
导致网站标题堆砌的原因:
很多在从事网站优化工作的小伙伴或者个人站长,会为了去优化某一个具体的关键词,在页面多词重复出现此关键词,在网站标题、关键词、描述以及网站页面内大批量的去添加需要优化的关键词,从而来提升网站关键词密度,这样就会导致网站标题堆砌,这种情况也被称为过度优化。
根据搜索引擎给出的标题堆砌的范例,我们可以观察到对于网站标题堆砌的问题所在,下面先看一下搜索引擎给出的范例。

标题关键词大量重复。
标题大量堆砌语义相近的关键词标签。
当然这种情况是网站标题堆砌的用来督促站长早日进行调整和修改,标题被限制展示的类型还有多种情况,根据搜索引擎指出包含:虚假官网、无法满足用户需求、标题表述部分作假等情况。
在面对网站标题堆砌,我们应该怎么做呢?
1、对网站的标题进行调整,去除多余关键词,尽量采取简洁来表达网站内容,注意网站标题的字符数量,核心关键词不要多次重复出现。
2、网站的特殊字符,如:“『』〖〗[]【】”进行删除或者调整为“[]”,在网站标题中出现中英文标点不一致的请修改为一致标点,将间歇符,如:“---,_,|,——”进行修改为“-”
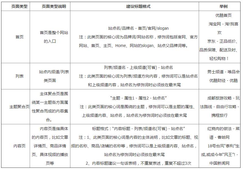
在下面,我将搜索引擎官方给出的标题修改建议,放置下方供大家参考,对于搜索引擎的具体标题规范,大家可以去到站长学院认真学习一下。

很多在从事网站优化工作的小伙伴或者个人站长,会为了去优化某一个具体的关键词,在页面多词重复出现此关键词,在网站标题、关键词、描述以及网站页面内大批量的去添加需要优化的关键词,从而来提升网站关键词密度,这样就会导致网站标题堆砌,这种情况也被称为过度优化。
用户1
2024/9/6 13:10:33seo外链是什么